
Положение о педагогическом совете
Положение об общем собрании работников и обучающихся
Положение о Cтуденческом Совете АНПОО «БИРСККООПТЕХНИКУМ»
Положение о методическом совете АНПОО «БИРСККООПТЕХНИКУМ»
Положение о совете АНПОО Бирский кооперативный техникум
Положение о Совете родителей (законных представителей) несовершеннолетних обучающихся в АНПОО «БИРСККООПТЕХНИКУМ»
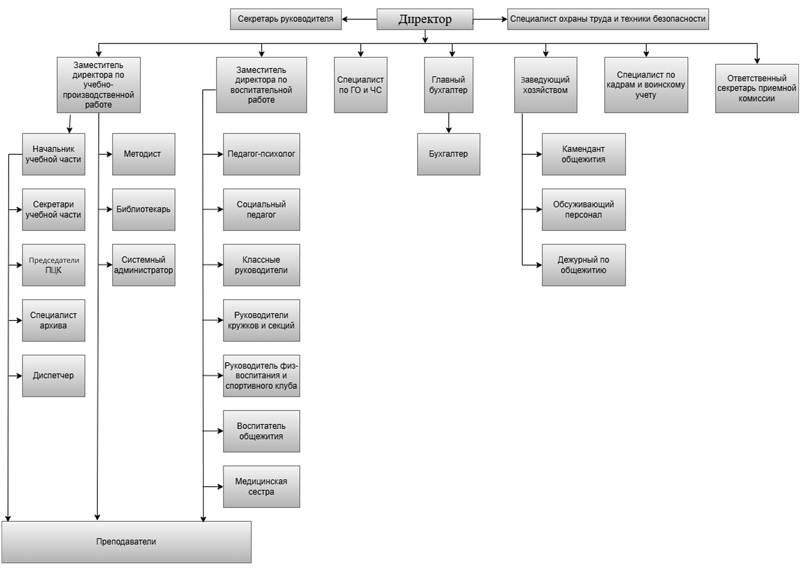
| Наименование органа управления / структурного подразделения | ФИО руководителя структурного подразделения | Должность руководителя структурного подразделения | Адрес местонахождения структурного подразделения | Телефон структурного подразделения | Адрес официального сайта структурного подразделения | Адреса электронной почты структурного подразделения | Положение об органе управления/ о структурном подразделении |
| Бухгалтерия | Зинова Е.М. | Главный бухгалтер | г. Бирск ул.Кирова, 20 | 8(34784) 2-11-67 | - | Birsk.kt@mail.ru | Положение об органе управления/ о структурном подразделении
|
| Учебная часть | Хисамова З.Ш. | Заместитель директора по учебно-производственной работе | г. Бирск ул.Кирова, 20 | 8(34784) 2-11-98 | - | Birsk.kt@mail.ru | Положение об органе управления/ о структурном подразделении
|
| Медиа-центр | Тамбовцев К.А. | Системный администратор | г. Бирск ул.Кирова, 20 | 8(34784) 3-13-39 | - | Birsk.kt@mail.ru | Положение об органе управления/ о структурном подразделении
|
| Общежитие | Кирилова Н.А. | Комендант общежития | г. Бирск ул.Кирова, 20 а | 8(34784) 2-29-67 | - | Birsk.kt@mail.ru | Положение об органе управления/ о структурном подразделении
|
| Библиотека | Рамазанова А. Ф. | Библиотекарь | г. Бирск ул.Кирова, 20 | 8(34784) 2-11-65 | - | Birsk.kt@mail.ru | Положение об органе управления/ о структурном подразделении
|